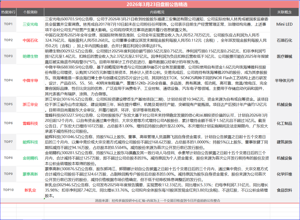
大胜达:股票交易异常波动及跨界投资风险提示势
大胜达(603687.SH)公告称,公司股票于3月17日至19日连续三个交易日收盘价涨幅偏离值累计超过20%,自3月16日以来股价累计上涨31.52%,显著偏离上证指数及造纸印刷板块走势,存在非理性炒作风险。截至3月19日,公司滚动市盈率为58.48,高于行业平均的37.71,3月20日收盘价为13.39元/股。公司同时提示,拟购买资产及与关联方共同对外投资事项尚需股东大会审议,标的公司尚未盈利,存在投资收益不达预期、整合协同不及预期及交易未完成等风险。此外,公司已收到上交所关于此次跨界投资的监管工作函,正在组织回复。
点评:
大胜达是低位跨界AI/GPU催生的短线3连板情绪妖股,属于纯题材套利标的,并非板块主线龙头。情绪上完全靠跨界芯片预期推升,资金抱团跟风、博弈偏极致,已经脱离造纸主业,滚动市盈率58.48倍显著高于行业,非理性炒作特征明显。叠加标的尚未盈利、交易还需股东会通过、存在整合失败风险,且收到上交所跨界投资监管函,利空集中落地。对市场来说,它代表低位小票跨界炒作的天花板,一旦走弱会压制全市场跨界转型、蹭概念小票的投机情绪;对造纸印刷板块没有带动,反而形成分流。K线短期会快速分歧、高位承压,容易放量冲高回落、筹码松动;如果出现断板跳水,会直接带崩AI冷门跨界、低位补涨小票,加速短线题材退潮,资金进一步收敛到有实质业绩和主业逻辑的标的里。

(图片来源:经传多赢)
波段先锋 |活动重磅来袭!
行情轮动快,选对工具才能跑赢节奏!【波段先锋】的核心优势,就是帮你把模糊的机会变成明确的信号:
“进”信号亮起=机会已锁定,且指标进入红色强势区域,这是短线即将启动的信号,让你捕捉起爆点!
“出”信号提示=风险早规避,及时预警--意味着个股短线已至高位,避免利润回吐或套牢!
尤其适合这类投资者:
短线爱好者(持股1-5天,想做波段)、缺乏交易计划者(告别凭感觉炒股,建立系统操作逻辑)、风险偏好较高者(追求超额收益,更需专业工具控风险)!

(图片来源经传软件)
季度版:218元
年度版:原价872元 → 限时9折 778元
两年版:原价1744元 → 限时8折 1398元
现在锁定福利,就能让【波段先锋】成为你投资路上的最佳搭档,立即锁定专属福利:https://a2.n8n8.cn/link/bdxf

(图片来源经传软件)
风险提示:本文观点由经传多赢整理编辑,以上内容仅供参考和学习使用,不作为买卖依据,投资者应当根据自身情况自主做出投资决策并自行承担投资风险。市场有风险,投资需谨慎!
免责声明:以上内容(包括但不限于图片、文章、音视频等)及操作仅供参考,我司为正规投资咨询经营机构,不指导买卖,不保证收益,投资者应独立决策并自担风险。



