经传多赢

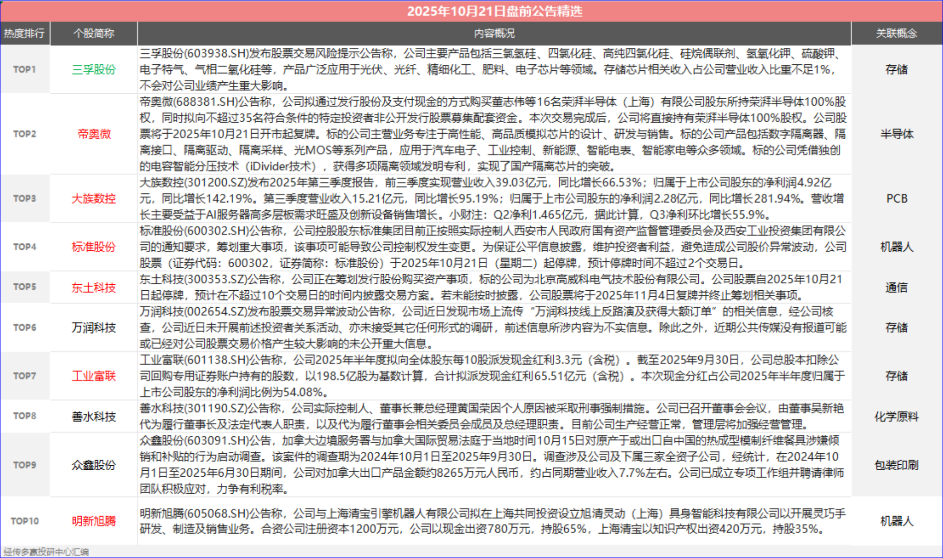
突发!存储芯片相关收入占比不足1%!4连板人气股提醒风险!

天普股份:收购方中昊芯英自身现有资本证券化路径与本次收购上市公司无关

天普股份(605255.SH)公告称,公司股票于2025年10月16日至20日连续三个交易日跌幅偏离值累计超过20%,触及交易异常波动。公司核查后确认,除已披露信息外无应披露而未披露的重大事项。公司提示,股价前期涨幅达222.07%,已严重偏离基本面,存在进一步下跌风险;外部流通盘较小,可能存在非理性炒作。经公司与收购方中昊芯英再次确认,收购方中昊芯英自身现有资本证券化路径与本次收购上市公司无关。收购方中昊芯英无资产注入计划。

点评:

天普股份在本轮市场中是备受瞩目的炒作标的。中昊芯英拟通过协议转让+增资控股股东的方式获取天普股份控制权,这一消息引发了市场的强烈反应,公司股价从8月22日启动至9月23日连续15个交易日涨停,累计涨幅近300%,今年累计涨幅更是高达790%,成为2025年下半年A股市场的热点之一。在中昊芯英明确自身资本证券化路径与本次收购无关后,天普股份的股价已经出现了明显的回调。10月16日复牌后,该股开盘即一字跌停。预计在未来一段时间内,该股股价可能会继续围绕其基本面进行波动。如果中昊芯英能够在未来通过自身的发展实现业绩的增长,并与天普股份在业务上实现有效的协同,那么股价可能会逐渐企稳并有所回升。反之,如果中昊芯英的发展不及预期,或者市场对题材股的炒作热情进一步降温,那么天普股份的股价可能会继续下跌,对市场和板块的情绪也会产生一定的负面影响。

(图片来源:经传多赢)

波段先锋小额工具强烈推荐,祝您买卖不再迷茫!!!

(图片来源:经传多赢)

还在 A 股追涨杀跌?波段先锋小额工具,让波段交易轻松起来!

A 股市场里,你是不是常常陷入这样的困境?行情走势扑朔迷离,趋势难辨,每次以为找准了买卖点,结果却是错判,仓位也控制不好,要么满仓被套,要么空仓踏涨,只能盲目追涨杀跌,收益更是没个准数。

但现在,有了波段先锋小额工具,这些难题都能迎刃而解!

它聚焦 A 股波段操作,以波段先锋指标为核心工具,能帮你构建从认知到实战的系统化学习体系。无论是刚接触波段交易、对波段逻辑和指标应用毫无系统认知,想快速建立基础框架的入门新手;还是因买卖信号模糊、指标不会结合市场导致踏空或套牢,想突破收益瓶颈的投资者;亦或是不懂根据大盘强弱、指标信号调整仓位,常出现满仓被套、空仓踏涨问题的仓位管理混乱者,波段先锋小额工具都能为你量身定制解决方案。

在认知层面,它带你了解波段操作基础,明确波段先锋指标定位;深度拆解指标,教你识别强弱趋势,指引买卖信号。到了实战环节,你能学会将指标与大盘趋势联动,根据大盘强弱进行仓位管理,还能看到波段先锋与成交量验证、和支撑压力位配合的实操,更有案例演示,手把手教你应用。

有了波段先锋小额工具,告别盲目,建立稳健、可复制的波段交易体系,在 A 股波段交易中轻松把握机会!现在扫描下方二维码,即可解锁波段先锋小额工具,开启你的轻松波段交易之旅~

购买波段先锋,可以享受本月23号、24号、29号、30号--晚间9点,针对波段先锋开展系列课程教学。

(图片来源:经传多赢)

风险提示:本文观点由经传多赢整理编辑,以上内容仅供参考和学习使用,不作为买卖依据,投资者应当根据自身情况自主做出投资决策并自行承担投资风险。市场有风险,投资需谨慎!

免责声明:以上内容(包括但不限于图片、文章、音视频等)及操作仅供参考,我司为正规投资咨询经营机构,不指导买卖,不保证收益,投资者应独立决策并自担风险。

股票代码 股票名称 诊股
    • 中际旭创
      诊断评分: -
      短线操作机会,注意快进快出。
    • 立讯精密
      诊断评分: -
      短线操作机会,注意快进快出。
    • 胜宏科技
      诊断评分: -
      短线操作机会,注意快进快出。
    • 宁德时代
      诊断评分: -
      短线操作机会,注意快进快出。
    • 中国船舶
      诊断评分: 90.33
      短线操作机会,注意快进快出。